欢迎来到甘肃省文化产权交易中心
登录 / 注册

甘肃省文化产权交易中心企业标识

  • 网站首页
  • 信息公告
    • 项目公告
    • 通知公告
    • 中心要闻
    • 集团要闻
    • 重要信息转载
    • 行业动态
  • 交易服务
    • 服务介绍
    • 产权交易
    • 知识产权
    • 项目互挂
    • 项目对接
  • 交易规则
    • 收费标准
    • 交易规则
  • 运营服务
    • 服务介绍
    • 专利开放许可
    • 高校院所成果转化
  • 金融服务
    • 服务介绍
    • 金融服务机构
    • 我要融资
    • 融资需求发布
  • 招商服务
    • 全国
    • 兰州市
    • 白银市
    • 定西市
    • 甘南州
    • 金昌市
    • 酒泉市
    • 嘉峪关市
    • 陇南市
    • 临夏州
    • 平凉市
    • 庆阳市
    • 天水市
    • 武威市
    • 张掖市
  • 鉴评服务
    • 公司简介
    • 新闻动态
    • 服务案例
    • 联系我们

INFORMATION BULLETIN

信息公告

首页 > 信息公告 > 项目公告
甘肃省文化产权交易中心企业标识
登录 / 注册
  • 首页

  • 信息公告

    • 项目公告
    • 通知公告
    • 中心要闻
    • 集团要闻
    • 重要信息转载
    • 行业动态
  • 交易服务

    • 服务介绍
    • 产权交易
    • 知识产权
    • 项目互挂
    • 项目对接
  • 交易规则

    • 收费标准
    • 交易规则
  • 运营服务

    • 服务介绍
    • 专利开放许可
    • 高校院所成果转化
  • 金融服务

    • 服务介绍
    • 金融服务机构
    • 我要融资
    • 融资需求发布
  • 招商服务

    • 全国
    • 兰州市
    • 白银市
    • 定西市
    • 甘南州
    • 金昌市
    • 酒泉市
    • 嘉峪关市
    • 陇南市
    • 临夏州
    • 平凉市
    • 庆阳市
    • 天水市
    • 武威市
    • 张掖市
  • 鉴评服务

    • 公司简介
    • 新闻动态
    • 服务案例
    • 联系我们
  • 关于我们

    • 公司简介
    • 组织架构
    • 发展历程
    • 企业荣誉
    • 联系我们
  • 政策法规

    • 国家政策
    • 地方政策
  • 快捷入口

    • 知识产权
    • 产权交易
    • 金融服务
    • 招商服务
    • 我要合作
    • 项目互挂
    • 政策法规
    • 鉴评服务
    • 在线咨询
  • 知识产权

    • 专利
    • 影视衍生品
    • 商标
    • 技术秘密
    • 数据资产
    • 植物新品种权
    • 特定领域知识产权
  • 产权交易

    • 企业实物资产
    • 资产转让
    • 房屋租赁
    • 综合服务
  • 视频中心

    • 视频中心
  • 友情链接

    • 友情链接
  • 党群工作

    • 党的建设
    • 工会动态
    • 专题栏目
  • 甘肃数据要素服务工作站

    • 甘肃数据要素服务工作站

INFORMATION BULLETIN

信息公告

首页 > 信息公告 > 项目公告
  • 项目公告
  • 通知公告
  • 中心要闻
  • 集团要闻
  • 重要信息转载
  • 行业动态

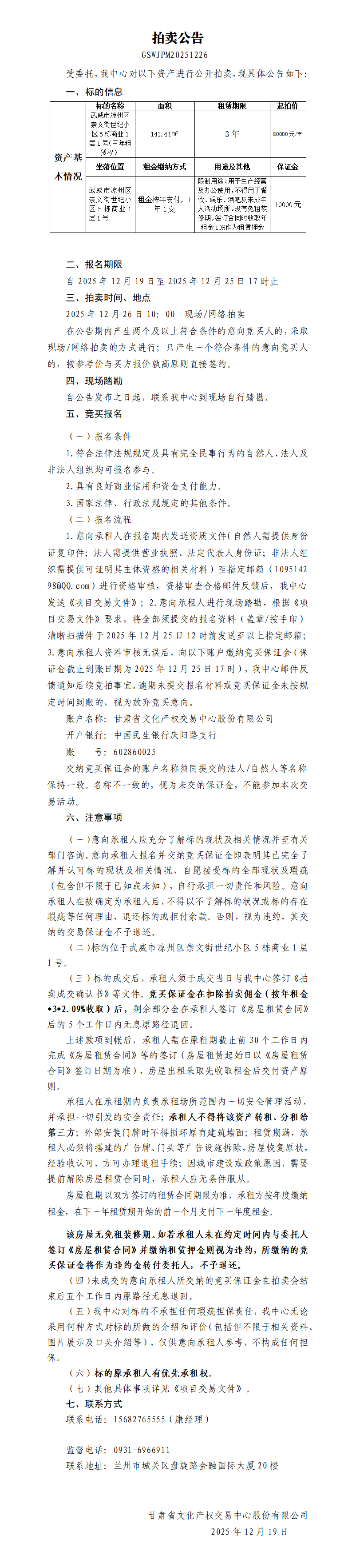
拍卖公告

时间:2025-12-19 来源: 作者:

商铺租赁权拍卖公告.docx1_01.png

  • 上一篇: 海南省三亚市三亚湾路海坡开发区三亚瀛寰花园房产出租公告(第二次)
  • 下一篇: 兰州市安宁城市发展集团有限公司商铺 租赁公告
甘肃省文化产权交易中心企业标识

地址:甘肃省兰州市城关区东岗西路555号金融国际大厦20层

邮编:730000

电话:0931-6966911

传真:0931-6966911

甘肃省文化产权交易中心抖音二维码

官方抖音

甘肃省文化产权交易中心微信公众号二维码

微信公众号

Copyrights © All rights reserved. 版权所有 甘肃省文化产权交易中心 陇ICP备16000015号-1 网络文化经营许可证陇网文(2016)6632-011号 甘公网安备62012302000220号

加载中.

Loading...

请稍等……

加载中.

Loading...

请稍等……

加载中.

Loading...

请稍等……