欢迎来到甘肃省文化产权交易中心
登录
/
注册
网站首页
信息公告
项目公告
通知公告
中心要闻
集团要闻
重要信息转载
行业动态
交易服务
服务介绍
产权交易
知识产权
项目互挂
项目对接
交易规则
收费标准
交易规则
运营服务
服务介绍
专利开放许可
高校院所成果转化
金融服务
服务介绍
金融服务机构
我要融资
融资需求发布
招商服务
全国
兰州市
白银市
定西市
甘南州
金昌市
酒泉市
嘉峪关市
陇南市
临夏州
平凉市
庆阳市
天水市
武威市
张掖市
鉴评服务
公司简介
新闻动态
服务案例
联系我们
INFORMATION BULLETIN
信息公告
首页
>
信息公告
>
项目公告
登录
/
注册
首页
信息公告
项目公告
通知公告
中心要闻
集团要闻
重要信息转载
行业动态
交易服务
服务介绍
产权交易
知识产权
项目互挂
项目对接
交易规则
收费标准
交易规则
运营服务
服务介绍
专利开放许可
高校院所成果转化
金融服务
服务介绍
金融服务机构
我要融资
融资需求发布
招商服务
全国
兰州市
白银市
定西市
甘南州
金昌市
酒泉市
嘉峪关市
陇南市
临夏州
平凉市
庆阳市
天水市
武威市
张掖市
鉴评服务
公司简介
新闻动态
服务案例
联系我们
关于我们
公司简介
组织架构
发展历程
企业荣誉
联系我们
政策法规
国家政策
地方政策
快捷入口
知识产权
产权交易
金融服务
招商服务
我要合作
项目互挂
政策法规
鉴评服务
在线咨询
知识产权
专利
影视衍生品
商标
技术秘密
数据资产
植物新品种权
特定领域知识产权
产权交易
企业实物资产
资产转让
房屋租赁
综合服务
视频中心
视频中心
友情链接
友情链接
党群工作
党的建设
工会动态
专题栏目
甘肃数据要素服务工作站
甘肃数据要素服务工作站
INFORMATION BULLETIN
信息公告
首页
>
信息公告
>
项目公告
项目公告
通知公告
中心要闻
集团要闻
重要信息转载
行业动态
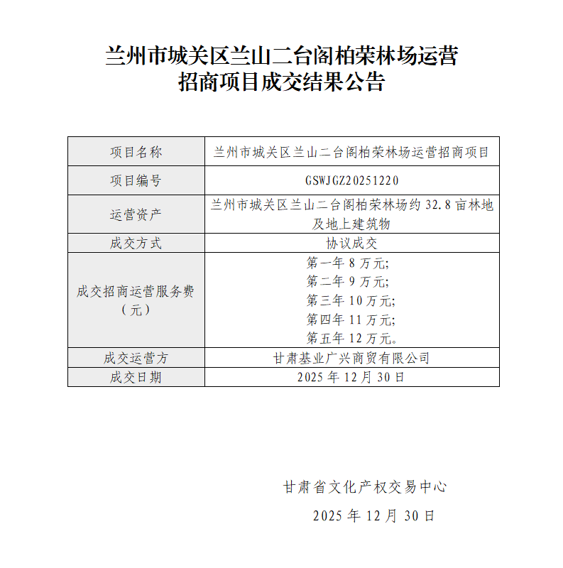
兰州市城关区兰山二台阁柏荣林场运营 招商项目成交结果公告
时间:2025-12-30
来源:
作者:
上一篇: 张掖颐道医药发展集团有限公司10%股权转让公告
下一篇: 报废资产拍卖公告
加载中.
×
Loading...
请稍等……
加载中.
×
Loading...
请稍等……
加载中.
×
Loading...
请稍等……